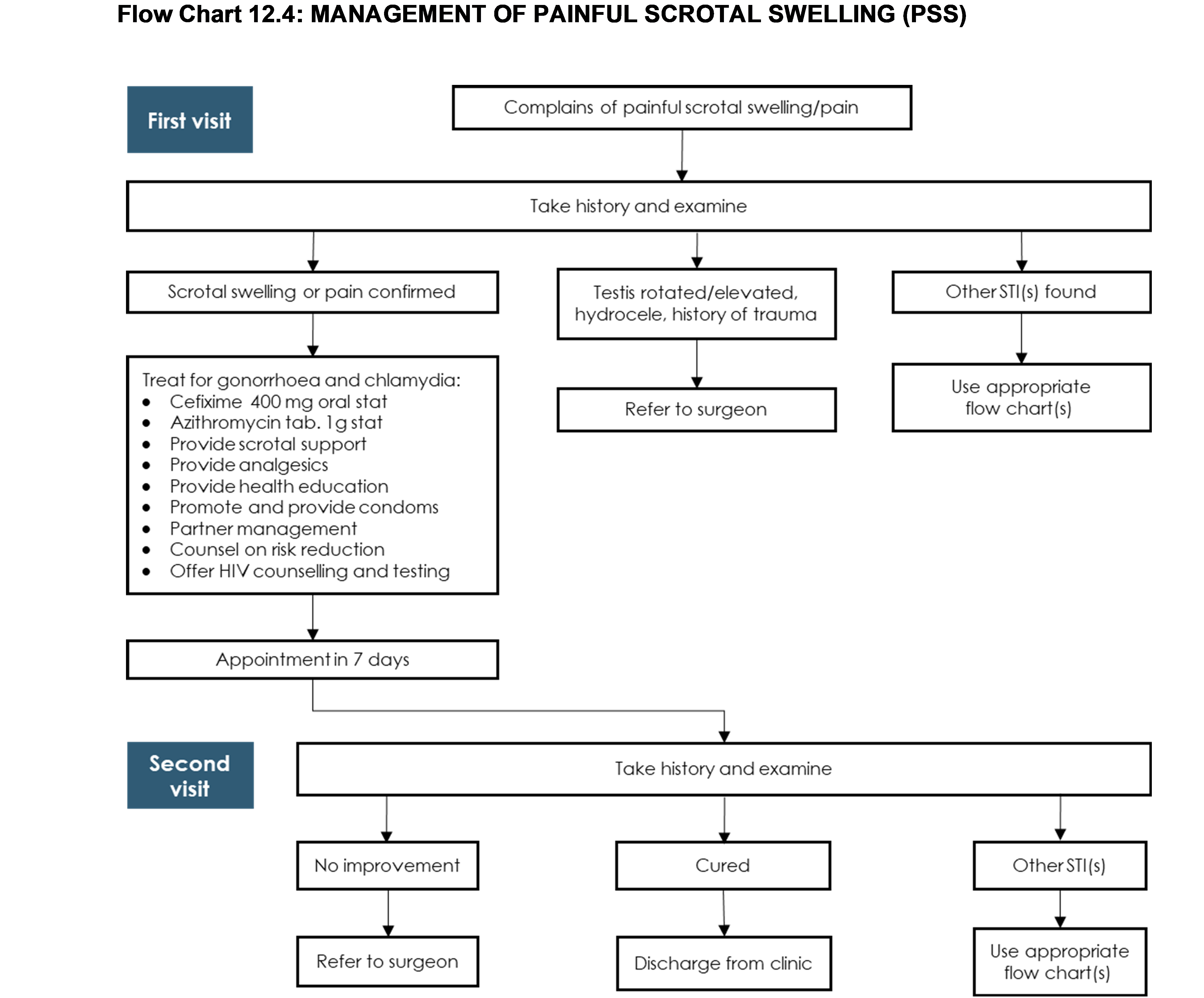
Painful Scrotal Swelling (PSS)

exp date isn't null, but text field is

PSS is the inflammation of the epididymis and testis, often accompanied with scrotal pain, swelling  and tenderness. It is also known as epididymorchitis. 

Causes 

  • Neisseria gonorrhoea and  
  • Chlamydia trachomatis 

Clinical Presentation 

  • Scrotal pain
  • Scrotal swelling and tenderness 
  • Scrotal oedema  
  • Fever

Note: Among the common complications of painful scrotal swelling include infertility and scrotal abscess

Investigation(s) if the HF has a laboratory capable of doing:  

  • Gram stain  
  • Culture and Sensitivity 
  • ELISA 
  • Quantitative or qualitative PCR
  • Genetic sequencing

Management and Treatment of PSS (see flow chart 12.4)