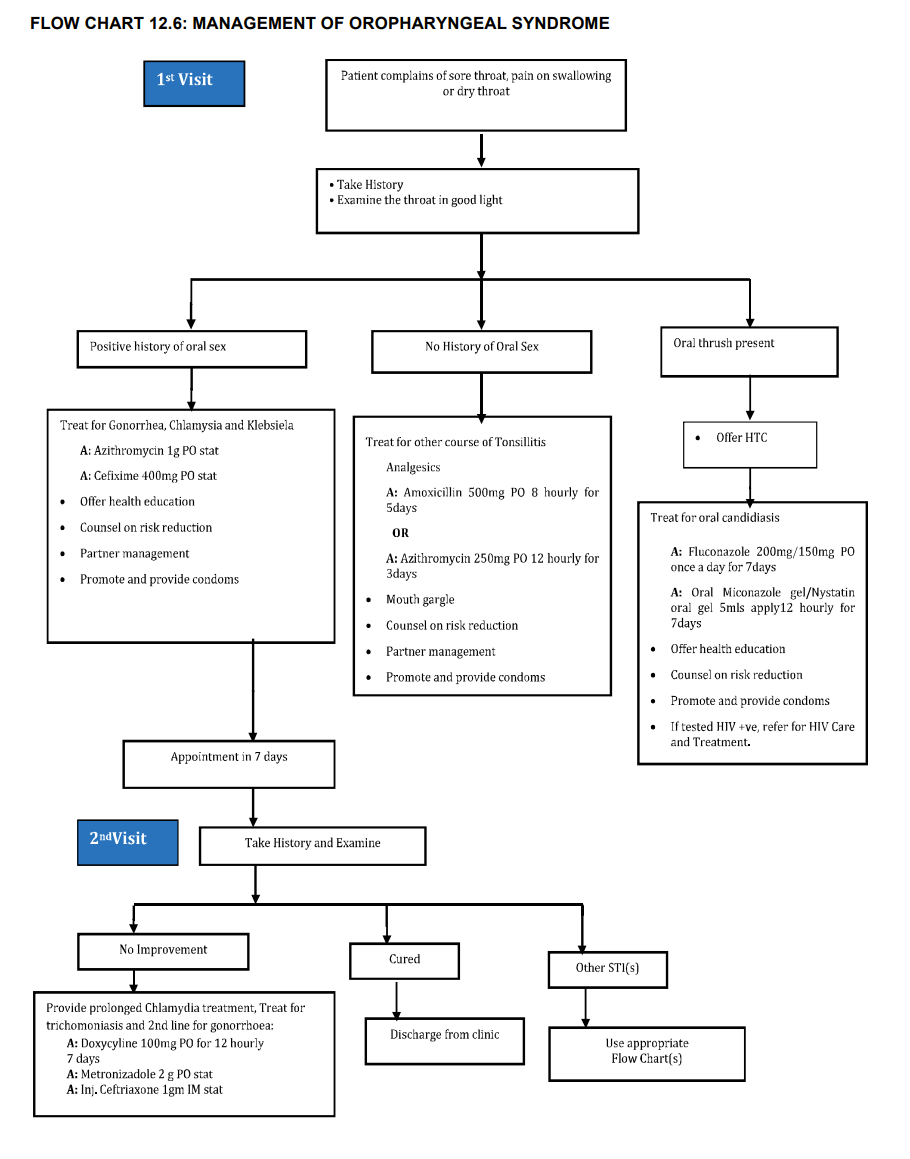
Oropharyngeal Syndrome

exp date isn't null, but text field is

Oral sex can lead to oropharyngeal STIs (infections of mouth and throat). 

Causes 

  • Human Papilloma Virus
  • Herpes Simplex Virus
  • N. gonorrhoea  
  • Chlamydia spp
  • Treponema pallidum

Clinical presentation 

  • Pharyngitis
  • History of unprotected oral sex                                      

Investigation(s) if the HF has a laboratory capable of doing:  

  • Wet preparation 
  • Gram stain 
  • Pap test (Papanicolaou’s test) 
  • Culture and Sensitivity 
  • Rapid Plasma Reagin (RPR) 
  • Treponema pallidum particle agglutination (TPPA) 
  •  ELISA 
  •  Quantitative or qualitative PCR  
  •  Genetic sequencing 
  • Fluorescent Microscopy 

Management and Treatment of Oropharyngeal syndrome(see flow chart 12.6.