Neonatal Conjunctivitis (Ophthalmia Neonatorum)

exp date isn't null, but text field is

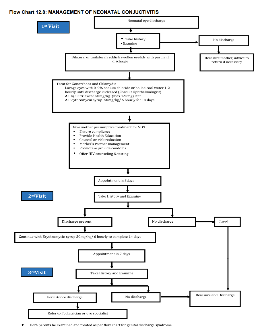
Ophthalmia  Neonatorum  (ON)  means  inflammation  of  the  conjunctiva  of  a  newborn  baby  of  less  than 1 month of age.  

Is a potentially sight threatening condition. If the baby is older, the cause is unlikely to be an STI. 

Causes 

  • Neisseria gonorrhoeae   
  • Chlamydia trachomatis
  • Other non-STI causes of neonatal conjunctivitis include:  
    • Staphylococcus aureus
    • Streptococcus pneumoniae  
    • Haemophilus and Pseudomonas spp  
    • Viral, chemical and physical irritation

Presentation 

  • Reddish conjunctiva 
  • Oedema/swelling of eyelids
  • Purulent eye discharge

Prevention and control measures 

  • Screening of pregnant women   
  • Early treatment of VDS in pregnant women 
  • Routine eye chemoprophylaxis in the newborn by providing  

A: 1% oxytetracycline eye ointment to all newborns

Note: Examine the neonate and exclude other congenital diseases 

Management and Treatment of Neonatal conjunctivitis (see flow chart 12.8)