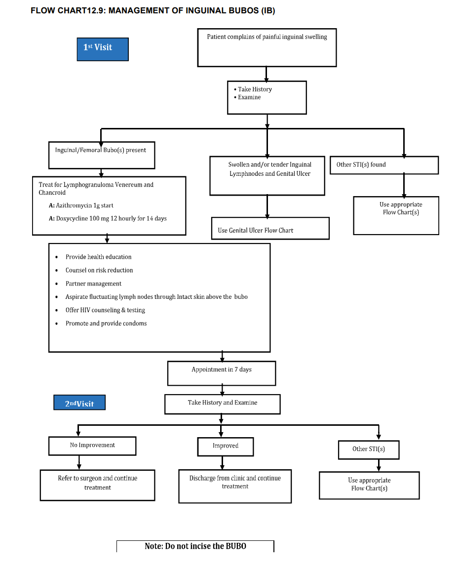
Inguinal Bubo (IB)

exp date isn't null, but text field is

Inguinal and femoral bubos are localized enlargements of the lymph nodes in the groin area, which  are painful and may be fluctuant.  

They are frequently associated with lymphogranuloma venereum and chancroid.   

Causes 

  • Chlamydia trachomatis
  • Haemophilus ducreyi 

Clinical presentation 

  • Localized enlargements of the lymph nodes in the groin area 
  • Painful and may be fluctuant
  • Pain
  • Fever  
  • Tenderness

Note:

  • In many cases of chancroid an associated genital ulcer is visible, but occasionally may not be. 
  • Non-sexually transmitted local and systemic infections (e.g. infections of the lower limb) can also cause swelling of inguinal lymph nodes. These should therefore be ruled out. 

Investigation(s) if the HF has a Laboratory capable of doing:  

  • Culture and Sensitivity  
  • ELISA 
  • Quantitative or qualitative PCR  
  • Direct Fluorescent Antibody (DFA) 

Management and Treatment of Inguinal BUBO (see flow chart 12.9)