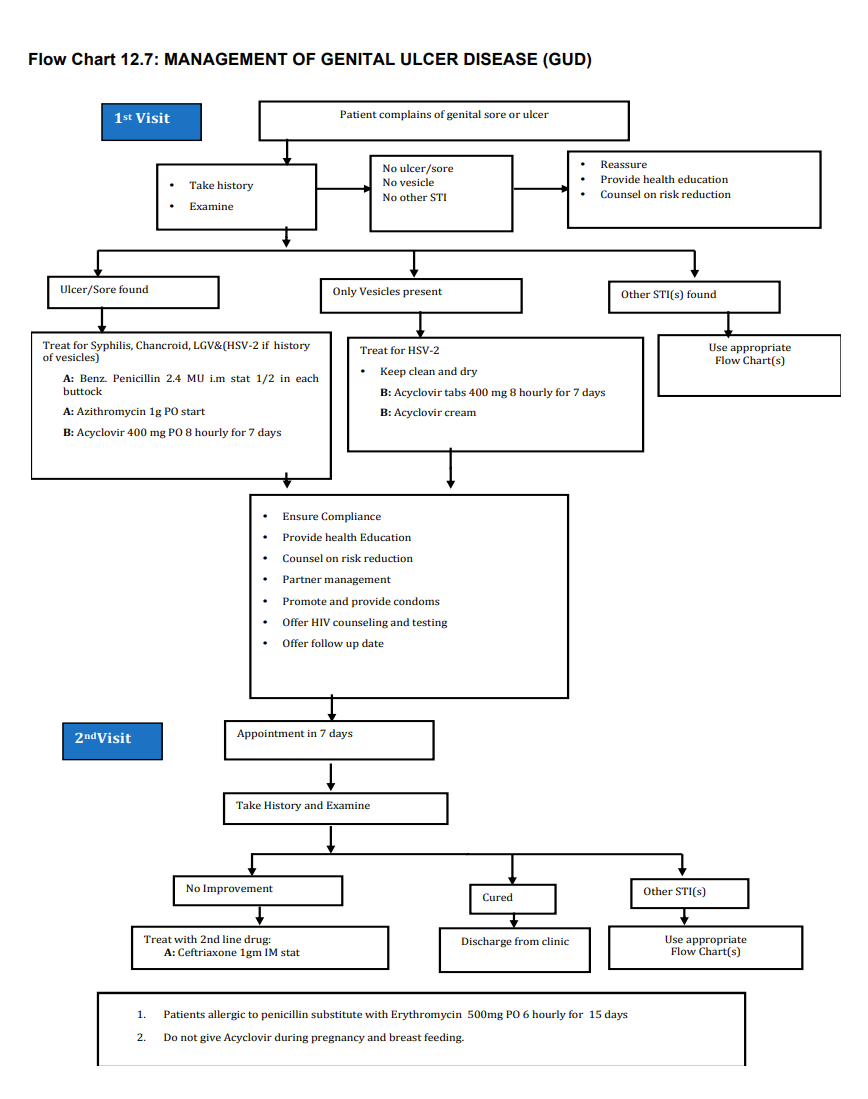
Genital Ulcer Disease (GUD)

exp date isn't null, but text field is

GUD  is  a  loss  of  continuity  of  skin  or  mucous  membrane  producing  one  or  more  lesions  in  the  genital area.  

Causes 

  • Treponema pallidum
  • Haemophilus ducreyi
  • Chlamydia trachomatis  
  • Herpes simplex virus type 2 (HSV) 
  • Calymmatobacterium granulomatis

Clinical presentation 

  • Ulcer 
  • Sore 
  • Vesicle 

Investigation(s) if the HF has a Laboratory capable of doing:  

  • Wet preparation 
  • Gram stain   
  • Culture and Sensitivity 
  • Fluorescent Microscopy 
  • Treponema palladium particle agglutination (TPPA) 
  • Rapid Plasma Reagin (RPR) 
  • ELISA 
  • Quantitative or qualitative PCR  
  • Genetic sequencing 

Management and Treatment of GUD (see flow chart 12.7)